Proceso_SO005_FENTO
Proceso SO005_FENTO: Gestión de Recursos y Servicios en la FENTO
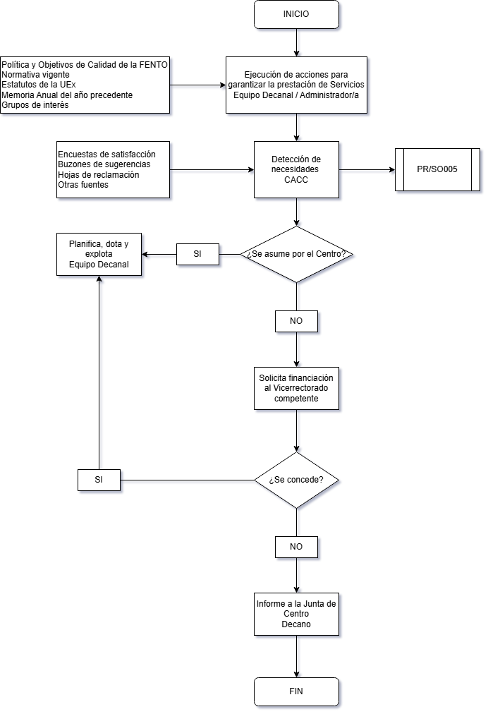
En la Facultad de Enfermería y Terapia Ocupacional (FENTO) trabajamos para que dispongas de espacios, materiales y servicios que garanticen una experiencia académica de calidad. El Proceso SO005_FENTO regula cómo se gestionan, mantienen y mejoran los recursos materiales (aulas, laboratorios, salas de informática, espacios de estudio…) y los servicios propios del centro (Conserjería y Secretaría).
¿Qué cubre este proceso?
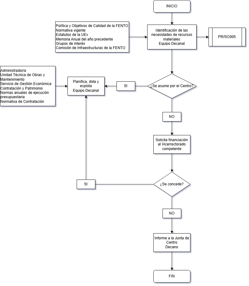
- Identificación de necesidades de equipamiento e instalaciones.
- Planificación y adquisición de recursos según presupuesto y prioridades.
- Gestión del mantenimiento e incidencias, en coordinación con los servicios técnicos.
- Evaluación continua mediante encuestas de satisfacción y sugerencias de la comunidad universitaria.
- Reserva de espacios como aulas, salas de ordenadores o salón de actos.
¿Por qué es importante?
Porque garantiza que todas las titulaciones de la FENTO se desarrollen en un entorno adecuado, actualizado y funcional, donde los recursos materiales y los servicios se adaptan de forma continua a las necesidades de estudiantes, profesorado y resto de usuarios.
Documento principal del procedimiento:
Diagramas:
Gestión de recursos materiales

Gestión de servicios

Reserva de recursos comunes
