Proceso_CL009_FENTO
Proceso P/CL009_FENTO: Desarrollo de las enseñanzas
En la Facultad de Enfermería y Terapia Ocupacional (FENTO) trabajamos para que la docencia se planifique y se imparta con la máxima calidad. El Proceso CL009_FENTO establece cómo organizamos y coordinamos cada curso académico para garantizar el correcto desarrollo de las enseñanzas.
¿Qué incluye este proceso?
- Planes docentes: Elaboración, validación y publicación antes de la matrícula.
- Coordinación docente: Reuniones por curso y coordinación vertical para evitar duplicidades y mejorar la planificación.
- Horarios y exámenes: Gestión de horarios, calendario oficial y resolución de coincidencias de exámenes.
- Transparencia: Toda la información se publica en la web para estudiantes y profesorado.
¿Por qué es importante?
- Porque asegura que las titulaciones se desarrollen conforme a la normativa, con una distribución equilibrada de actividades y evaluaciones, y con soluciones rápidas ante incidencias.
Documento principal del proceso:
Evidencias:
Curso 2024-2025
- P/CL009_FENTO_D001E: Acta nº 103 de la Comisión de Calidad del Grado en Enfermería en la que se validan planes docentes.
- P/CL009_FENTO_D002T: Acta nº 88 de la Comisión de Calidad del Grado en Terapia Ocupacional en la que se validan planes docentes.
- P/CL009_FENTO_D002T: Acta nº 89 de la Comisión de Calidad del Grado en Terapia Ocupacional en la que se validan planes docentes.
- P/CL009_FENTO_D002T: Acta nº 91 de la Comisión de Calidad del Grado en Terapia Ocupacional en la que se validan planes docentes.
- P/CL009_FENTO_D002T: Acta nº 92 de la Comisión de Calidad del Grado en Terapia Ocupacional en la que se validan planes docentes.
- P/CL009_FENTO_D003M: Acta nº 39 de la Comisión de Calidad del Máster de Investigación en Ciencias Sociosanitarias en la que se validan los planes docentes.
- P/CL009_FENTO_HE001: Acta nº 342 de la Junta de Facultad en la que se aprueban planes docentes, horarios, calendarios de exámenes y entregas de memorias de prácticum y de defensa de TFG/M.
- P/CL009_FENTO_HE002: Acta nº 343 de la Junta de Facultad en la que se aprueban modificaciones de horarios.
- P/CL009_FENTO_HE003: Acta nº 344 de la Junta de Facultad en la que se aprueban planes docentes, horarios y calendarios de exámenes.
- P/CL009_FENTO_HE004: Acta nº 345 de la Junta de Facultad en la que se aprueban modificaciones de horarios.
- P/CL009_FENTO_HE005: Acta nº 346 de la Junta de Facultad en la que se aprueban modificaciones de horarios y calendarios de exámenes.
Curso 2023-2024
- P/CL009_FENTO_D001E: Acta nº 99 de la Comisión de Calidad del Grado en Enfermería en la que se validan planes docentes.
- P/CL009_FENTO_D002T: Acta nº 75 de la Comisión de Calidad del Grado en Terapia Ocupacional en la que se validan planes docentes.
- P/CL009_FENTO_D002T: Acta nº 76 de la Comisión de Calidad del Grado en Terapia Ocupacional en la que se validan planes docentes.
- P/CL009_FENTO_D003M: Acta nº 35 de la Comisión de Calidad del Máster de Investigación en Ciencias Sociosanitarias en la que se validan los planes docentes.
- P/CL009_FENTO_HE001: Acta nº 330 de la Junta de Facultad en la que se aprueban horarios y calendarios de exámenes.
- P/CL009_FENTO_HE002: Acta nº 331 de la Junta de Facultad en la que se aprueban horarios, calendarios de exámenes y de entrega de memorias de prácticas.
- P/CL009_FENTO_HE003: Acta nº 335 de la Junta de Facultad en la que se aprueban horarios y calendarios de defensa de TFG.
- P/CL009_FENTO_HE004: Acta nº 336 de la Junta de Facultad en la que se aprueban horarios y calendario de exámenes.
Curso 2022-2023
- P/CL009_FENTO_D001E: Acta nº 95 de la Comisión de Calidad del Grado en Enfermería en la que se validan planes docentes.
- P/CL009_FENTO_D001E: Acta nº 96 de la Comisión de Calidad del Grado en Enfermería en la que se validan planes docentes.
- P/CL009_FENTO_D002T: Acta nº 67 de la Comisión de Calidad del Grado en Terapia Ocupacional en la que se validan planes docentes.
- P/CL009_FENTO_D002T: Acta nº 68 de la Comisión de Calidad del Grado en Terapia Ocupacional en la que se validan planes docentes.
- P/CL009_FENTO_D003M: Acta nº 33 de la Comisión de Calidad del Máster de Investigación en Ciencias Sociosanitarias en la que se validan los planes docentes.
- P/CL009_FENTO_HE001: Acta nº 319 de la Junta de Facultad en la que se aprueban horarios, calendarios de exámenes y planes docentes.
- P/CL009_FENTO_HE002: Acta nº 321 de la Junta de Facultad en la que se aprueban horarios de prácticas.
- P/CL009_FENTO_HE003: Acta nº 322 de la Junta de Facultad en la que se aprueban horarios, calendarios de exámenes y defensa de TFG.
- P/CL009_FENTO_HE004: Acta nº 323 de la Junta de Facultad en la que se aprueban modificaciones de los horarios y calendario académico.
- P/CL009_FENTO_HE005: Acta nº 324 de la Junta de Facultad en la que se aprueban horarios y calendario de defensa de TFG.
- P/CL009_FENTO_HE006: Acta nº 326 de la Junta de Facultad en la que se aprueban horarios.
Curso 2021-2022
- P/CL009_FENTO_D001E: Acta nº 88 de la Comisión de Calidad del Grado en Enfermería en la que se acuerda la revisión de planes docentes.
- P/CL009_FENTO_D001E: Acta nº 90 de la Comisión de Calidad del Grado en Enfermería en la que se validan planes docentes.
- P/CL009_FENTO_D002T: Acta nº 61 de la Comisión de Calidad del Grado en Terapia Ocupacional en la que se acuerda la validación de planes docentes.
- P/CL009_FENTO_D002T: Acta nº 62 de la Comisión de Calidad del Grado en Terapia Ocupacional en la que se acuerda la validación de planes docentes.
- P/CL009_FENTO_D003M: Acta nº 31 de la Comisión de Calidad del Máster de Investigación en Ciencias Sociosanitarias en la que se validan los planes docentes.
- P/CL009_FENTO_HE001: Acta nº 307 de la Junta de Facultad en la que se aprueban horarios y calendarios de exámenes.
- P/CL009_FENTO_HE002: Acta nº 309 de la Junta de Facultad en la que se aprueba horarios y el calendarios de exámenes.
- P/CL009_FENTO_HE003: Acta nº 310 de la Junta de Facultad en la que se aprueba la adaptación del calendario de defensa de TFG/M.
- P/CL009_FENTO_HE004: Acta nº 311 de la Junta de Facultad en la que se aprueban solicitudes a modificaciones de horarios.
Curso 2019-2020
- P/CL009_FENTO_D001E: Acta nº 71 de la Comisión de Calidad del Grado en Enfermería en la que se acuerda la revisión de planes docentes.
- P/CL009_FENTO_D001E: Acta nº 72 de la Comisión de Calidad del Grado en Enfermería en la que se validan planes docentes.
- P/CL009_FENTO_D002T: Acta nº 42 de la Comisión de Calidad del Grado en Terapia Ocupacional en la que se establecen los criterios de reparto para la revisión y validación de planes docentes.
- P/CL009_FENTO_D002T: Acta nº 43 de la Comisión de Calidad del Grado en Terapia Ocupacional en la que se acuerda la validación de planes docentes.
- P/CL009_FENTO_D002T: Acta nº 44 de la Comisión de Calidad del Grado en Terapia Ocupacional en la que se acuerda la validación de planes docentes.
- P/CL009_FENTO_D002T: Acta nº 45 de la Comisión de Calidad del Grado en Terapia Ocupacional en la que se acuerda la validación de planes docentes.
- P/CL009_FENTO_D003M: Acta nº 24 de la Comisión de Calidad del Máster de Investigación en Ciencias Sociosanitarias en la que se validan los planes docentes.
- P/CL009_FENTO_HE001: Acta nº 296 de la Junta de Facultad en la que se aprueban horarios y calendarios de exámenes.
- P/CL009_FENTO_HE002: Acta nº 297 de la Junta de Facultad en la que se aprueba horarios y el calendario de defensa de TFG/M.
- P/CL009_FENTO_HE003: Acta nº 302 de la Junta de Facultad en la que se aprueba la adaptación del calendario de exámenes.
Curso 2018-2019
- P/CL009_FENTO_D001E: Acta nº 63 de la Comisión de Calidad del Grado en Enfermería en la que se acuerda la revisión de planes docentes.
- P/CL009_FENTO_D001E: Acta nº 64 de la Comisión de Calidad del Grado en Enfermería en la que se acuerda la revisión de planes docentes.
- P/CL009_FENTO_D002T: Acta nº 32 de la Comisión de Calidad del Grado en Terapia Ocupacional en la que se acuerda la validación de planes docentes.
- P/CL009_FENTO_D002T: Acta nº 33 de la Comisión de Calidad del Grado en Terapia Ocupacional en la que se acuerda la validación de planes docentes.
- P/CL009_FENTO_D002T: Acta nº 36 de la Comisión de Calidad del Grado en Terapia Ocupacional en la que se acuerda la validación de planes docentes.
- P/CL009_FENTO_D003M: Acta nº 21 de la Comisión de Calidad del Máster de Investigación en Ciencias Sociosanitarias en la que se validan los planes docentes.
- P/CL009_FENTO_HE001: Acta nº 286 de la Junta de Facultad en la que se aprueban horarios.
- P/CL009_FENTO_HE002: Acta nº 287 de la Junta de Facultad en la que se aprueba el calendario de exámenes.
- P/CL009_FENTO_HE003: Acta nº 288 de la Junta de Facultad en la que se aprueba el calendario de exámenes y defensa de TFG/M.
- P/CL009_FENTO_HE004: Acta nº 290 de la Junta de Facultad en la que se aprueban horarios prácticos.
Curso 2017-2018
- P/CL009_FENTO_D001E: Acta nº 55 de la Comisión de Calidad del Grado en Enfermería en la que se acuerda la revisión de planes docentes.
- P/CL009_FENTO_D001E: Acta nº 56 de la Comisión de Calidad del Grado en Enfermería en la que se acuerda la revisión de planes docentes.
- P/CL009_FENTO_D002T: Acta nº 22 de la Comisión de Calidad del Grado en Terapia Ocupacional en la que se acuerda valorar los planes docentes.
- P/CL009_FENTO_D002T: Acta nº 23 de la Comisión de Calidad del Grado en Terapia Ocupacional en la que se acuerda la revisión de varios planes docentes.
- P/CL009_FENTO_HE001: Acta nº 278 de la Junta de Facultad en la que se aprueban horarios.
- P/CL009_FENTO_HE002: Acta nº 279 de la Junta de Facultad en la que se aprueban los calendarios de exámenes y defensa de los TFG/M.
- P/CL009_FENTO_HE003: Acta nº 281 de la Junta de Facultad en la que se aprueban modificaciones en el calendario de exámenes.
- P/CL009_FENTO_HE004: Acta nº 282 de la Junta de Facultad en la que se aprueba la modificación del calendario de defensa de TFG del Grado de Enfermería.
Curso 2016-2017
- P/CL009_FENTO_D001E: Acta nº 47 de la Comisión de Calidad del Grado en Enfermería en la que se la validan los planes docentes.
- P/CL009_FENTO_D002T: Acta nº 12 de la Comisión de Calidad del Grado en Terapia Ocupacional en la que se acuerda solicitar la remisión de un sólo plan docente de una asignatura.
- P/CL009_FENTO_D002T: Acta nº 13 de la Comisión de Calidad del Grado en Terapia Ocupacional en la que se acuerda validar varios planes docentes.
- P/CL009_FENTO_D002T: Acta nº 14 de la Comisión de Calidad del Grado en Terapia Ocupacional en la que se acuerda validar varios planes docentes.
- P/CL009_FENTO_D002T: Acta nº 16 de la Comisión de Calidad del Grado en Terapia Ocupacional en la que se acuerda validar un plan docente.
- P/CL009_FENTO_D003M: Acta nº 14 de la Comisión de Calidad del Máster de Investigación en Ciencias Sociosanitarias en la que se validan los planes docentes.
- P/CL009_FENTO_HE001: Acta nº 271 de la Junta de Facultad en la que se informa de la Guía de Practicum de Enfermería.
- P/CL009_FENTO_HE002: Acta nº 273 de la Junta de Facultad en la que se aprueban el calendario de defensa de los TFG/M.
- P/CL009_FENTO_HE003: Acta nº 266 de la Junta de Facultad en la que se aprueban modificaciones en el calendario de exámenes.
- P/CL009_FENTO_HE004: Acta nº 267 de la Junta de Facultad en la que se aprueba la modificación del calendario de defensa de TFG del Grado de Enfermería.
- P/CL009_FENTO_HE005: Acta nº 274 de la Junta de Facultad en la que se aprueba la modificación del calendario de defensa de TFG/M.
Curso 2015-2016
- P/CL009_FENTO_D001E: Acta nº 42 de la Comisión de Calidad del Grado en Enfermería en la que se aprueba la revisión los planes docentes.
- P/CL009_FENTO_D002T: Acta nº 11 de la Comisión de Calidad del Grado en Terapia Ocupacional en la que se revisa los planes docentes.
- P/CL009_FENTO_D002T: Acta nº 1 de la Comisión de Calidad del Grado en Terapia Ocupacional en la que se aprueba la validación de algunos planes docentes.
- P/CL009_FENTO_D003M: Acta nº 7 de la Comisión de Calidad del Máster de Investigación en Ciencias Sociosanitarias en la que se aprueban los planes docentes.
- P/CL009_FENTO_HE001: Acta nº 261 de la Junta de Facultad en la que se aprueba el calendario de exámenes.
- P/CL009_FENTO_HE002: Acta nº 263 de la Junta de Facultad en la que se aprueba el calendario de defensa de TFG/M.
- P/CL009_FENTO_HE003: Acta nº 264 de la Junta de Facultad en la que se aprueba el Plan de Acción Tutorial.
- P/CL009_FENTO_HE004: Acta nº 265 de la Junta de Facultad en la que se aprueba la modificación del calendario de defensa de TFG.
Curso 2014-2015
- P/CL009_FENTO_D001E: Acta nº 37 de la Comisión de Calidad del Grado en Enfermería en la que se aprueba la revisión los planes docentes.
- P/CL009_FENTO_D001E: Acta nº 31 de la Comisión de Calidad el Grado en Enfermería en la que se validan planes docentes de algunas materias.
- P/CL009_FENTO_D002T: Acta nº 6 de la Comisión de Calidad del Grado en Terapia Ocupacional en la que se acuerda el plazo límite para la entrega de planes docentes.
- P/CL009_FENTO_D002T: Acta nº 7 de la Comisión de Calidad del Grado en Terapia Ocupacional en la que se aprueba la revisión de los planes docentes.
- P/CL009_FENTO_D002T: Acta nº 8 de la Comisión de Calidad del Grado en Terapia Ocupacional en la que se aprueban los planes docentes de varias asignaturas.
- P/CL009_FENTO_D002T: Acta nº 9 de la Comisión de Calidad del Grado en Terapia Ocupacional en la que se aprueban los planes docentes de varias asignaturas.
- P/CL009_FENTO_D002T: Acta nº 10 de la Comisión de Calidad del Grado en Terapia Ocupacional en la que se revisan los planes docentes de varias asignaturas.
- P/CL009_FENTO_D002T: Acta nº 11 de la Comisión de Calidad del Grado en Terapia Ocupacional en la que se aprueban los planes docentes de varias asignaturas.
- P/CL009_FENTO_D002T: Acta nº 12 de la Comisión de Calidad del Grado en Terapia Ocupacional en la que se aprueban los planes docentes de una asignaturas.
- P/CL009_FENTO_D002T: Acta nº 13 de la Comisión de Calidad del Grado en Terapia Ocupacional en la que se aprueban los planes docentes de varias asignaturas.
- P/CL009_FENTO_D003M: Acta nº 1 de la Comisión de Calidad del Máster de Investigación en Ciencias Sociosanitarias en la que se aprueban planes docentes.
- P/CL009_FENTO_D003M: Acta nº 4 de la Comisión de Calidad del Máster de Investigación en Ciencias Sociosanitarias en la que se aprueban planes docentes.
- P/CL009_FENTO_HE001: Acta nº 252 de la Junta de Facultad en la que se aprueba el calendario de exámenes.
- P/CL009_FENTO_HE002: Acta nº 253 de la Junta de Facultad en la que se aprueban varios horarios.
- P/CL009_FENTO_HE003: Acta nº 256 de la Junta de Facultad en la que se aprueba el calendario de exámenes de noviembre.
- P/CL009_FENTO_HE004: Acta nº 260 de la Junta de Facultad en la que se aprueba el adelanto de hora de examen de una asignatura.
Curso 2013-2014
- P/CL009_FENTO_D001E: Acta nº 27 de la Comisión de Calidad del Grado en Enfermería en la que se validan los planes docentes.
- P/CL009_FENTO_HE001: Acta nº 242 de la Junta de Facultad en la que se aprueban los calendarios de exámenes.
- P/CL009_FENTO_HE002: Acta nº 243 de la Junta de Facultad en la que aprueba la modificación en el calendario de exámenes.
- P/CL009_FENTO_HE003: Acta nº 244 de la Junta de Facultad en la que se aprueba el calendario de exámenes de diciembre.
- P/CL009_FENTO_HE004: Acta nº 245 de la Junta de Facultad en la que se aprueba la modificación del calendario de exámenes.
Curso 2012-2013
Curso 2011-2012
Curso 2010-2011
Curso 2009-2010
Diagramas:
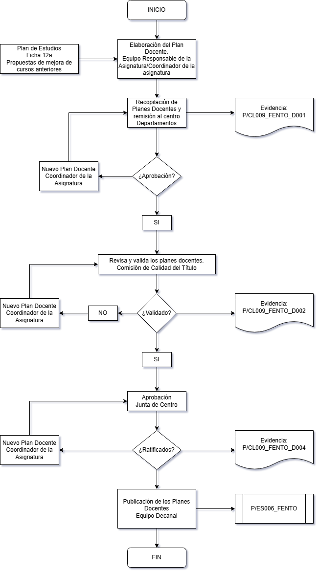
Validación de Plan Docente de Asignatura (único centro)

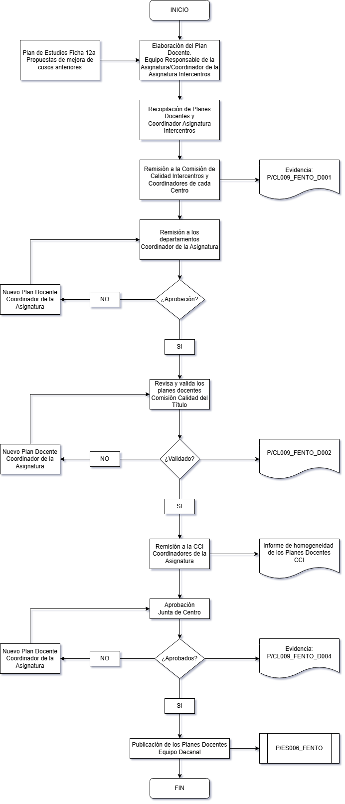
Validación de Plan Docente de Asignatura (intercentros)

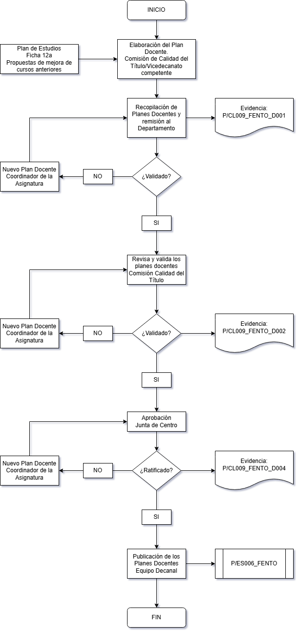
Validación de Plan Docente de Trabajo Fin de Estudios (único centro)

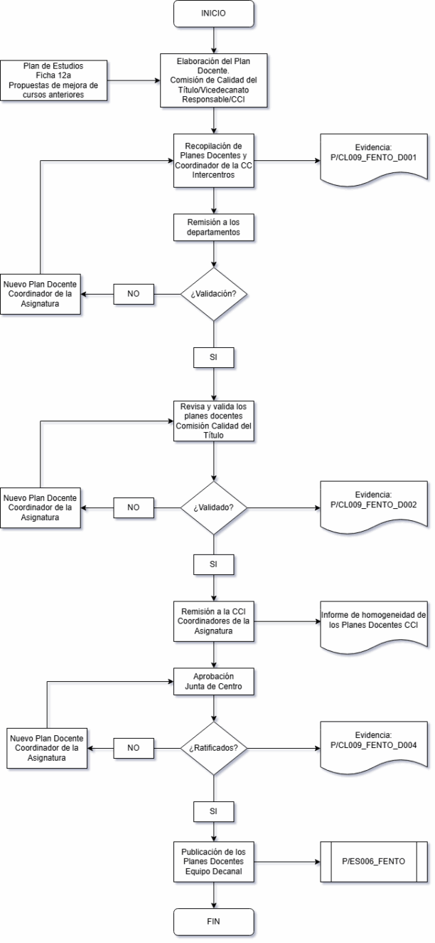
Validación de Plan Docente de Trabajo Fin de Estudios (intercentros)

Horarios académicos del centro

Calendario de exámenes del centro

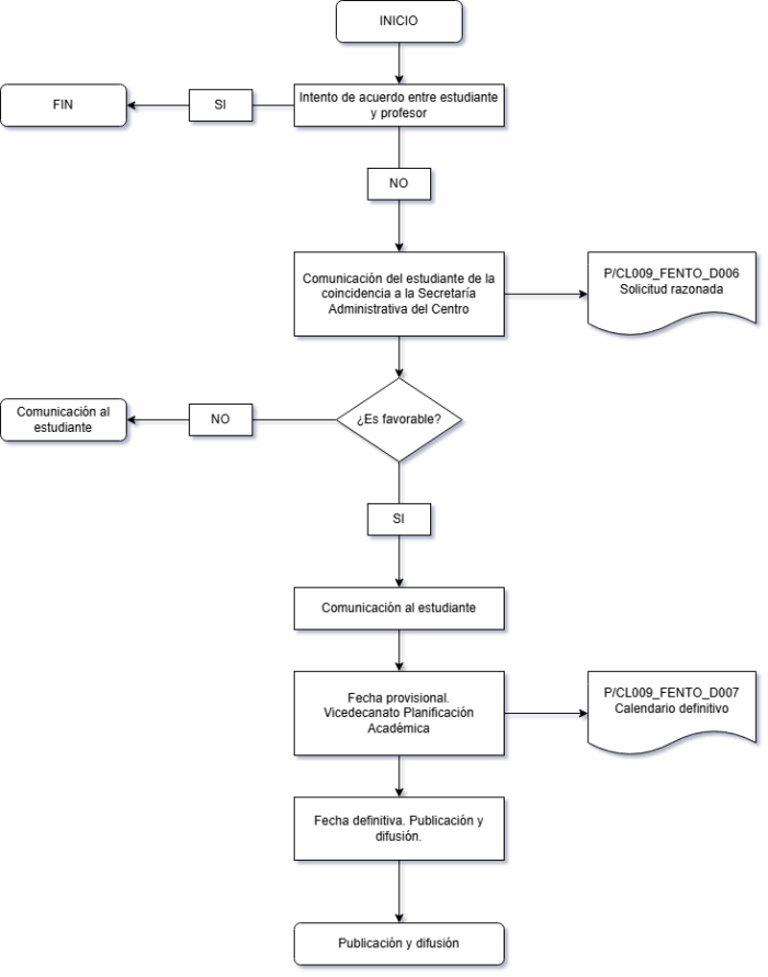
Coincidencia de exámenes

Documentos obsoletos:
-
Documento principal